近日,南方科技大学海洋科学与工程系张传伦讲席教授-范陆助理教授团队联合国内外多个科研单位在埃迪卡拉-寒武纪近海海洋微生物演化方面取得重要成果,首次揭示了半咸水环境中海洋异养浮游古菌MGII的演化特征和地质历史驱动因素。相关研究成果以“基因倒转和雪球地球事件导致半咸水异养古菌的起源”(“Gene inversion led to the emergence of brackish archaeal heterotrophs in the aftermath of the Cryogenian Snowball Earth”)为题发表在国际期刊PNAS Nexus上。

陆海相互作用深刻影响海洋生物演化。早期全球大陆边缘生物群的急剧增加归因于成冰纪雪球地球之后和埃迪卡拉-寒武纪过渡时期(约7 - 4.854亿年前)的全球变化,包括海平面迅速上升、造山运动、陆地风化加剧和盐度环境剧烈改变。盐度是决定大型生物和微生物群落组成的最重要环境因素之一,被称为"盐度分界(salt-divide)"。然而,细菌和古菌在淡水、半咸水和海洋环境之间的演化转变机制在很大程度上仍然未知。
海洋古菌MGII(Ca. Poseidoniales)是全球海洋中最丰富的浮游异养古菌,在海洋碳循环中发挥着重要作用。此前,MGII被广泛认为仅生活在高盐度的海洋环境中,在陆地土壤和淡水环境中均没有报道。南科大研究团队近年来基于16S rRNA基因的研究发现MGII能够在珠江口盐度15‰左右的环境中生存,表明可能存在特异适应半咸水的MGII类群。本论文在前期研究基础上针对陆海相互作用如何驱动MGII半咸水物种的形成以及MGII的演化路径进行了创新性研究。

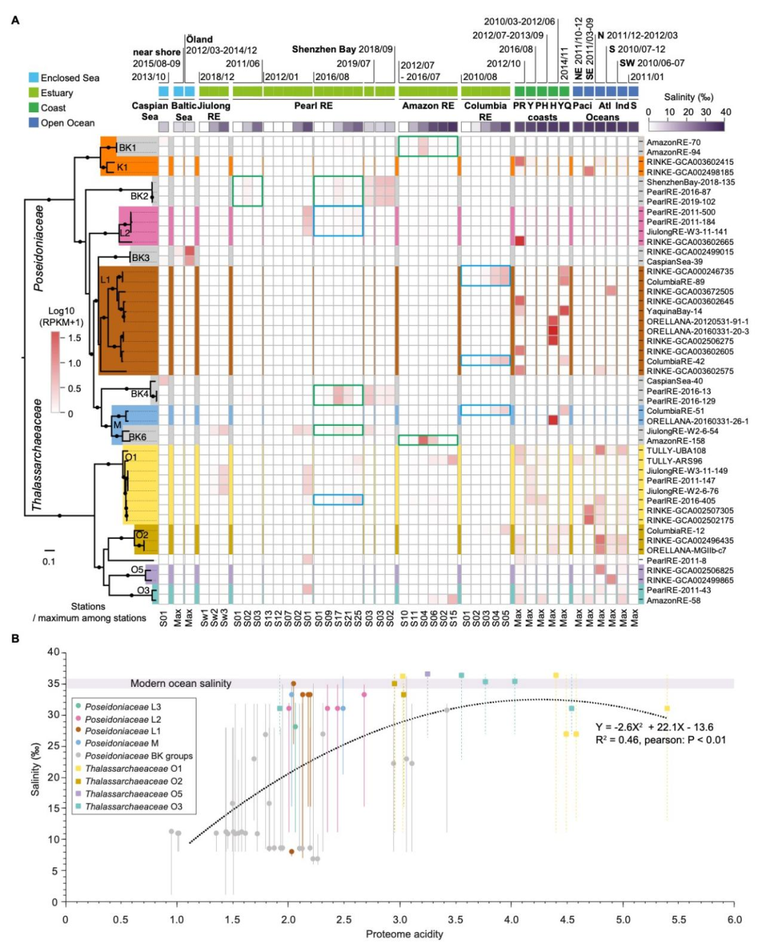
图1. 半咸水类群和海洋类群MGII的全球分布和蛋白质组特征
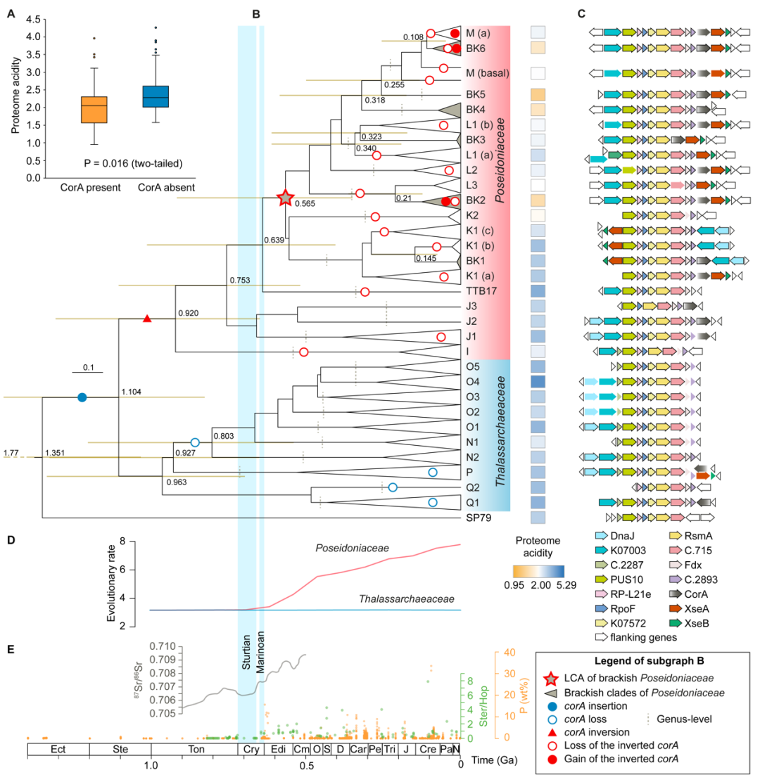
项目合作团队首先从全球河口和内海宏基因组数据中重构了94个MGII基因组,揭示了MGII的两种生态类群,一种为“高盐度偏好”的广海类群,另一种为“中低盐度偏好”的半咸水类群(图1)。MGII半咸水类群在MGIIa内部独立的进化分支、低盐度环境分布特征和低比率的酸性氨基酸组成共同表明MGII半咸水类群是长期演化的结果。分析还发现,MGII半咸水类群的生态位分化是由高度保守的镁离子转运蛋白基因corA的插入、倒转、功能耦合和丢失等事件引发的(图2)。半咸水类群基因组上corA基因与邻位基因簇的调控耦合可能有助于MGII适应半咸水环境盐度的剧烈变化。corA基因在约13.51到11.04亿年间插入到MGIIa和MGIIb的祖先基因组上,在约11.04至9.20亿年之间发生反转。MGII半咸水类群的祖先出现在约6.39至5.65亿年之间,位于马里诺冰期至埃迪卡拉纪,期间真核藻类大爆发产生的大量有机质可能为MGII提供重要的物质来源。

图2 半咸水MGII起源和演化过程中的基因组变化、演化速率差异和地质历史背景
研究团队通过总结MGII半咸水类群的起源和演化路径,提出了陆海交汇处MGII生态位分化的模型:基因组结构变异推动了MGII对低盐度环境盐度剧烈变化的适应,随后在河口环境适应下逐渐生长壮大,最终形成了适应新生态位的MGII类群。在之后的演化历史中,MGII曾发生多次corA基因的获得与丢失,使得其在广海和半咸水环境中发生多次生态位转移。其中,成冰纪雪球地球期间和之后,大陆边缘剧烈变化的环境条件和不断加强的营养盐如磷的供应可能是重要的演化驱动力。
通过探究古菌在这些环境变化中的演化过程,我们可以进一步理解地球生命演化的历史和机制,为未来应对气候变化和环境变化提供启示。
南方科技大学为论文第一单位。助理教授范陆、2018级博士研究生徐步、博士后陈松泽和深圳大学特聘教授刘杨为论文共同第一作者,范陆和张传伦为共同通讯作者。参与并作出贡献的合作者还包括李芙嫣(夏威夷大学)、谢伟(中山大学)、高树基(海南大学)、陈建芳(自然资源部第二海洋研究所)、朱元清、Christian Rinke(昆士兰大学)、李猛(深圳大学)和朱茂炎(中国科学院南京地质古生物研究所)。研究得到国家自然科学基金重大研究计划“水圈微生物”、深圳海洋地球古菌组学重点实验室、南方科技大学启动资金和南方海洋科学与工程广东实验室等项目资助。研究过程所需计算资源由南方科技大学科学与工程计算中心提供。
原文链接:https://doi.org/10.1093/pnasnexus/pgae057