近日,南方科技大学海洋科学与工程系讲席教授张传伦团队联合同济大学教授朱瑞新团队和德国杜塞尔多夫大学William Martin教授团队,在真核细胞线粒体与Alpha变形细菌之间的进化关系上取得突破性成果。论文以“基于系统性物种取样方法的系统发生学分析证明线粒体起源于Alpha变形菌(Phylogenetic analyses with systematic taxon sampling show that mitochondria branch within Alphaproteobacteria.)”为题发表在《自然》(Nature)子刊《自然•生态与进化》(Nature Ecology & Evolution)上。

地球上的生命形态包括细菌(Bacteria)、古菌(Archaea)和真核生物(Eukarya)三大类。这三大类生命的起源方式是世界级科学问题之一。其中,细菌和古菌可能起源于40至35亿年前的地球。而早在1905年,Merechowsky就提出了真核生物细胞中关于线粒体起源的内共生假说。目前普遍观点认为,真核细胞是在约20至18亿年前由一个细菌细胞融合进一个古菌细胞产生的(如图1);被融合的细菌与古菌宿主形成了内共生关系,并逐渐进化成了现代真核生物中最重要的细胞器——线粒体。线粒体不但是有氧呼吸生物的能量工厂,更与人类的疾病和衰老密切相关。研究与真核细胞起源直接相关的细菌和古菌类群,能够帮助人类了解真核生命起源的时间、化学过程、代谢机制和古地球生态,更能揭示新生命形式形成的细节,为合成生物学领域的颠覆性技术创新提供重要线索。

真核细胞是否源自Alpha变形细菌与阿斯加德(Asgard)古菌的融合是目前真核生命起源研究的焦点问题。其中,关于线粒体是否起源于Alpha变形菌,以及起源于哪类Alpha变形菌一直存在激烈争论。由于进化时间久远(18亿年以上),现有的分子进化学证据非常有限。受当前模型的影响,分子序列的异质性使进化分析容易受到系统性误差的巨大影响,包括长枝吸引效应和GC偏差引起的趋同现象,最终造成得到假阳性进化关系。Martijn等人最近发表在《自然》期刊上的一项研究采用的“去除异质性位点”等降低系统性误差的方法,在优化模型拟合度的同时,却也增加了信息丢失和模型过拟合的风险,有必要对其结果的可信度进行严格检验。
为此,研究人员首先系统性地检验了“去除异质性位点”方法所引发的不确定性结果,证明了这种当下最为流行的数据预处理方法在解答线粒体起源问题时具有极大的不确定性(如图2)。

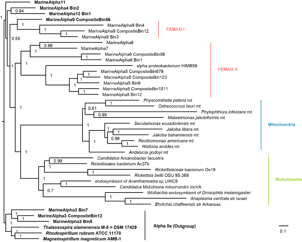
研究人员开创性地采用系统性物种替换和多方法相互验证的策略,通过对100多个贝叶斯系统发育树的结果进行统计比较,并结合模型拟合度检验,在保持了进化信息完整性的同时,降低了系统性误差。这些创新性方法帮助他们定义了Alpha变形菌四个进化主类群,线粒体起源于一个含有各类海洋细菌和内共生菌的Alpha IIb分支(如图3)。

这一发现首次对有关线粒体起源的系统发生学的方法问题进行了系统梳理,并将目前争论不休的线粒体起源问题重新拉回到Alpha变形菌的框架中。该研究为未来寻找线粒体的最近祖先的研究提供了可靠的方法学基础。
南科大海洋科学与工程系研究助理教授范陆为论文第一作者,范陆、朱瑞新和William Martin为论文共同通讯作者。南科大海洋地球古菌组学重点实验室为论文第一通讯单位,南科大为论文第一署名单位。该研究得到国家自然科学基金重大研究计划“水圈微生物”、深圳海洋地球古菌组学重点实验室、南方科技大学和南方海洋科学与工程广东实验室等资助。研究过程所依靠的海量计算资源由南科大科学与工程计算中心的超算集群“太乙”提供。
论文链接:https://www.nature.com/articles/s41559-020-1239-x